USask Art Application Profile
Purpose
To document how the University of Saskatchewan Art Collection data is modelled for compatibility with the wider LINCS data model. This document provides patterns used in the mapping of University of Saskatchewan Art Gallery data which correspond to the categories outlined in the LINCS Application Profile.
This document introduces class and property concepts as used in this specific context (LINCS and the University of Saskatchewan Art Gallery dataset), and are not complete definitions. Consult CIDOC CRM v. 7.1.1 documentation for full class and property descriptions.
Acronyms
Ontology Acronyms:
- CIDOC-CRM - CIDOC Conceptual Reference Model
Vocabulary and Authority Acronyms:
- AAT - Getty Art & Architecture Thesaurus
- LINCS - LINCS minted entities
- ULAN - Getty Union List of Artist Names
- Wikidata - Wikimedia Knowledge Base
Main Classes
| Entity Type | Class | Declaration Snippet (TTL) |
| Artwork | crm:E22_Human-Made_Object | |
| Accession Number | crm:E42_Identifier | |
| Title | crm:E33_E41_Linguistic_Appellation | |
| Classification | crm:E55_Type | |
| Image | crm:E36_Visual_Item | |
| Production Event | crm:E12_Production | |
| Actor (e.g., maker, owner) | crm:E39_Actor* subclass E21_Person or E74_Group used where possible | |
| Materials Statement | crm:E33_Linguistic_Object | |
| Medium | crm:E57_Material | |
| Dimension Statement | crm:E33_Linguistic_Object | |
| Dimension Measurements | crm:E54_Dimension | |
| Credit Line | crm:E33_Linguistic_Object | |
| Acquisition Event | crm:E8_Acquisition | |
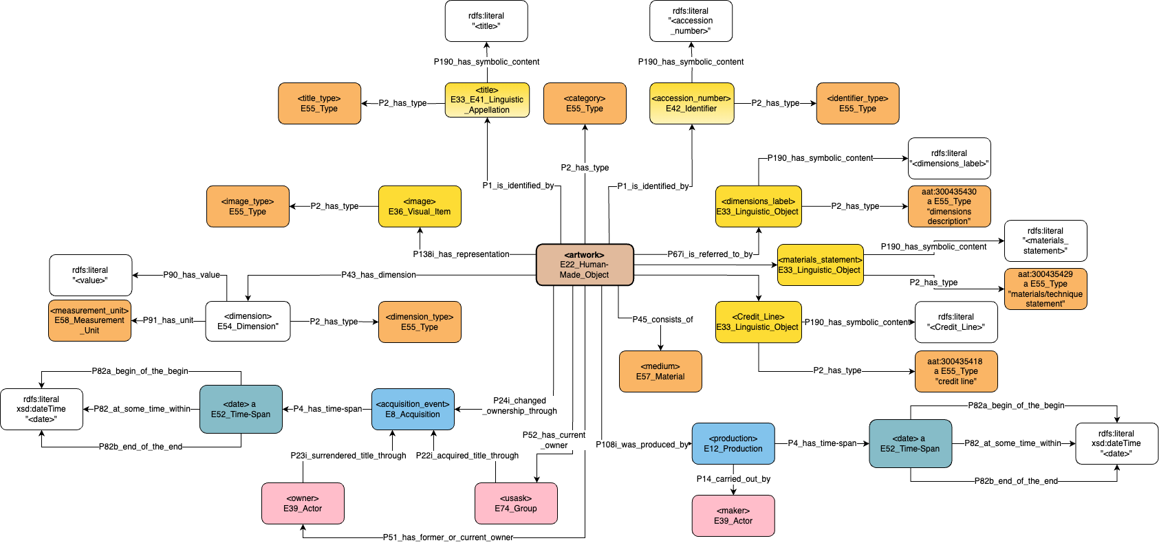
Overview Diagram
Below is an image of the application profile overview diagram. Follow this link for a zoomable, more readable version. The segments below align with the document sections.
-198ef9f2fe4c848146f0c8742505ad5c.png)
Nodes
Basic Patterns
Identifiers
Accession Numbers
-57ae3eb7d76d874517e52bd21e93bfbd.jpg)
Pattern in TTL:
<USASK_artwork> a crm:E22_Human-Made_Object ;
rdfs:label "<USASK_artwork>" ;
crm:P1_is_identified_by <ObjectIdentifier> .
<ObjectIdentifier> a crm:E42_Identifier ;
rdfs:label "Accession Number of University of Saskatchewan Art Gallery object <ObjectIdentifier>" ;
crm:P2_has_type aat:300312355 ;
crm:P190_has_symbolic_content "<ObjectIdentifier>" .
aat:300312355 a crm:E55_Type ;
rdfs:label "accession number" .
Titles
-1499f38ea4692eda9942bdfb41bc48cb.jpg)
Pattern in TTL:
<USASK_artwork> a crm:E22_Human-Made_Object ;
rdfs:label "<USASK_artwork>" ;
crm:P1_is_identified_by <Object_title> .
<object_title> a crm:E33_E41_Linguistic_Appellation ;
rdfs:label "Title of University of Saskatchewan Art Gallery
object <ObjectIdentifier>" ;
crm:P2_has_type aat:300417193 ;
crm:P190_has_symbolic_content "<object_title>" .
aat:300417193 a crm:E55_Type ;
rdfs:label "titles (general, names)" .
Categories & Classifications (Types)
-6f9a6037cd46125d9a7ddfb84085f1c2.jpg)
| Pattern/Structure Values | Definition | This pattern declares that an object is categorized by a classification term. |
| Abstraction | | |
| Content Values | Type of Value | Uniform Resource Identifier (URI) |
| Expected Value | URI from the Art & Architecture Thesaurus (AAT) | |
| Format/Requirements for the Value | URI (preferably dereferenceable) | |
| Example Values | <http://vocab.getty.edu/aat/300033618>; <http://vocab.getty.edu/aat/300015637>; <http://vocab.getty.edu/aat/300133025> | |
| Case Examples | Typical Example & Abstraction | The University of Saskatchewan Art Gallery dataset states that there is an object that is categorized as a painting. <usask:3359> → crm:P2_has_type →
<aat:300033618> |
| Edge Case Example & Abstraction | N/A | |
| Resource Links | The Getty Research Institute. (2017, March 7). Art & Architecture Thesaurus Online. | |
| Discussion Elements Pertaining to the Pattern | N/A | |
| USask Elements Following this Pattern | Category | |
Pattern in TTL:
<USASK_artwork> a crm:E22_Human-Made_Object ;
rdfs:label "<USASK_artwork>" ;
crm:P2_has_type aat:<category> .
aat:<category> a crm:E55_Type ;
rdfs:label "<category>" .
Visual Representation
-f8433919ab1533f40ccc589af47ca521.jpg)
| Pattern/Structure Values | Definition | This pattern declares that an object is represented by an image. |
| Abstraction | | |
| Content Values | Type of Value | Uniform Resource Identifier (URI) |
| Expected Value | URI from the University of Saskatchewan Art Gallery dataset | |
| Format/Requirements for the Value | URI (preferably dereferenceable) | |
| Example Values | <https://saskcollections.org/kenderdine/media/sask_kenderdine/images/1/2/4/84567_ca_object_representations_media_12414_page.jpg>; <https://saskcollections.org/kenderdine/media/sask_kenderdine/images/6/8/27647_ca_object_representations_media_6821_page.jpg>; <https://saskcollections.org/kenderdine/media/sask_kenderdine/images/1/1/2/68332_ca_object_representations_media_11273_page.jpg> | |
| Case Examples | Typical Example & Abstraction | The University of Saskatchewan Art Gallery dataset states that there is an object that is represented by an image. <usask:3359> → crm:P138i_has_representation → <usask:84567_ca_object_representations_media_12414_page.jpg> |
| Edge Case Example & Abstraction | N/A | |
| Resource Links | N/A | |
| Discussion Elements Pertaining to the Pattern | N/A | |
| USask Elements Following this Pattern | Image | |
Pattern in TTL:
<USASK_artwork> a crm:E22_Human-Made_Object ;
rdfs:label "<USASK_artwork>" ;
crm:P138i_has_representation <digital_reproduction> .
<digital_reproduction> a crm:E36_Visual_Item ;
rdfs:label "Image of University of Saskatchewan Art Gallery
object <ObjectIdentifier>" .
Physical Objects
Production
Production Event
-263427a7d4fab5b37d302c5a4a654ade.jpg)
| Pattern/Structure Values | Definition | This pattern declares that an object was produced. |
| Abstraction | | |
| Content Values | Type of Value | Uniform Resource Identifier (URI) |
| Expected Value | URI minted by LINCS | |
| Format/Requirements for the Value | URI (preferably dereferenceable) | |
| Example Values | <http://id.lincsproject.ca/fH58jkFjLxs>;
<http://id.lincsproject.ca/exjMjCxcod2>; | |
| Case Examples | Typical Example & Abstraction | The University of Saskatchewan Art Gallery dataset states that there is an object that was produced through a production event. <usask:3359> → crm:P108i_was_produced_by →
<lincs:JF5Kgscc7k6> |
| Edge Case Example & Abstraction | N/A | |
| Resource Links | N/A | |
| Discussion Elements Pertaining to the Pattern | N/A | |
| USask Elements Following this Pattern | Artist; Date of Object; From; To | |
Pattern in TTL:
<USASK_artwork> a crm:E22_Human-Made_Object ;
rdfs:label "<USASK_artwork>" ;
crm:P108i_was_produced_by <production_event> .
<production_event> a crm:E12_Production ;
rdfs:label "Production event of University of Saskatchewan Art
Gallery object <ObjectIdentifier>" .
Production Date
-51f5ca563c59b8ca012dd91a1a0f3dea.jpg)
Pattern in TTL:
<USASK_artwork> a crm:E22_Human-Made_Object ;
rdfs:label "<USASK_artwork>" ;
crm:P108i_was_produced_by <production_event> .
<production_event> a crm:E12_Production ;
rdfs:label "Production event of University of Saskatchewan Art Gallery object <ObjectIdentifier>" ;
crm:P4_has_time-span <Date_of_Object> .
<Date_of_Object> a crm:E52_Time-Span ;
rdfs:label "Time-span of production event of University of Saskatchewan Art Gallery object <ObjectIdentifier>" ;
crm:P82_at_some_time_within "<Date_of_Object>" ;
crm:P82a_begin_of_the_begin "<Date_of_Object>"^^xsd:dateTime ;
crm:P82b_end_of_the_end "<Date_of_Object>"^^xsd:dateTime .
Creator
-f7e6d05b9dfdf54bed3aff43a33e5d90.jpg)
| Pattern/Structure Values | Definition | This pattern declares that an object was produced by an actor. |
| Abstraction | crm:E22_Human-Made_Object → crm:P108i_was_produced_by →
crm:E12_Production
| |
| Content Values | Type of Value | Uniform Resource Identifier (URI); literal value (text) |
| Expected Value | URI from an existing linked data authority or minted by LINCS; literal value (text) from the University of Saskatchewan Art Gallery dataset | |
| Format/Requirements for the Value | URI (preferably dereferenceable); rdfs:literal | |
| Example Values | <http://vocab.getty.edu/ulan/500063770>; <https://www.wikidata.org/wiki/Q1514848>; <http://www.wikidata.org/entity/Q23770211> | |
| Case Examples | Typical Example & Abstraction | The University of Saskatchewan Art Gallery dataset states that there is an object that was created by the artist Marcel Barbeau. <usask:6681> → crm:P108i_was_produced_by → crm:E12_Production
<ulan:500063770> → a → crm:E21_Person
|
| Edge Case Example & Abstraction | The University of Saskatchewan Art Gallery dataset states that the object was also created by the group Peter and Tradul Markgraf / Editions Markgraf Publishing. <usask:6681> → crm:P108i_was_produced_by → crm:E12_Production
<lincs:cqgxNOgrwTQ> → a → crm:E74_Group
“Peter and Tradul Markgraf / Editions Markgraf Publishing” | |
| Resource Links | The Getty Research Institute. (2017, March 7). Union List of Artist Names. The Wikimedia Foundation. (2021). Wikidata. https://www.wikidata.org/ | |
| Discussion Elements Pertaining to the Pattern | crm:E39_Actor is implemented through one of its subclasses: crm:E21_Person when it is one (1) person, and crm:E74_Group when it is more than one. In most cases, the creator is an E21_Person; however, in some cases the creator is an E74_Group. | |
| USask Elements Following this Pattern | Artist | |
Pattern in TTL:
<USASK_artwork> a crm:E22_Human-Made_Object ;
rdfs:label "<object_title>" ;
crm:P108i_was_produced_by <production_event> .
<production_event> a crm:E12_Production ;
rdfs:label "Production event of University of Saskatchewan Art Gallery object <ObjectIdentifier>" ;
crm:P14_carried_out_by <Artist> .
<Artist> a crm:E39_Actor ;
rdfs:label "<Artist>" .
Physical Characteristics
Materials
Materials Statement
-1e89c0e8b4ade6bfcf5f789b78e0b641.jpg)
Pattern in TTL:
<USASK_artwork> a crm:E22_Human-Made_Object ;
rdfs:label "<USASK_artwork>" ;
crm:P67i_is_referred_to_by <materials_statement> .
<materials_statement> a crm:E33_Linguistic_Object ;
rdfs:label "Materials statement for University of Saskatchewan Art Gallery object <ObjectIdentifier>" ;
crm:P2_has_type aat:300435429 ;
crm:P190_has_symbolic_content "<materials_statement>" .
aat:300435429 a crm:E55_Type ;
rdfs:label "materials/technique statement" .
Medium
-824aa6addc92ed6b9df99a5453563f47.jpg)
| Pattern/Structure Values | Definition | This pattern declares that an object is made of a type of material. |
| Abstraction | | |
| Content Values | Type of Value | Uniform Resource Identifier (URI) |
| Expected Value | URI from an existing linked data authority or minted by LINCS | |
| Format/Requirements for the Value | URI (preferably dereferenceable) | |
| Example Values | <http://vocab.getty.edu/aat/300015050>; <https://www.wikidata.org/wiki/Q296955>; <http://id.lincsproject.ca/Kk9Wmb46spW> | |
| Case Examples | Typical Example & Abstraction | The University of Saskatchewan Art Gallery dataset states that there is an object that consists of oil paint. <usask:801> → crm:P45_consists_of →
<aat:300015050> |
| Edge Case Example & Abstraction | The University of Saskatchewan Art Gallery dataset states that there is an object that consists of archival inkjet print. This compound material is combined through a LINCS material URI. <usask:4961> → crm:P45_consists_of →
<lincs:ZFvHQuR6SdH>
| |
| Resource Links | The Getty Research Institute. (2017, March 7). Art & Architecture Thesaurus Online. The Wikimedia Foundation. (2021). Wikidata. https://www.wikidata.org/ | |
| Discussion Elements Pertaining to the Pattern | N/A | |
| USask Elements Following this Pattern | Material | |
Pattern in TTL:
<USASK_artwork> a crm:E22_Human-Made_Object ;
rdfs:label "<USASK_artwork>" ;
crm:P45_consists_of <medium>.
<medium> a crm:E57_Material ;
rdfs:label "<medium>" .
Dimensions
Dimensions Statement
-78f916f64fcd8af0ea95bf41678460bc.jpg)
Pattern in TTL:
<USASK_artwork> a crm:E22_Human-Made_Object ;
rdfs:label "<USASK_artwork>" ;
crm:P67i_is_referred_to_by <dimensions_label> .
<dimensions_label> a crm:E33_Linguistic_Object ;
rdfs:label "Dimensions statement for University of Saskatchewan Art Gallery object <ObjectIdentifier>" ;
crm:P2_has_type aat:300435430 ;
crm:P190_has_symbolic_content "<dimensions_label>" .
aat:300435430 a crm:E55_Type ;
rdfs:label "dimensions description" .
Dimensions Measurements
-4cf9696657891045ddd1f6a5c3a54c07.jpg)
| Pattern/Structure Values | Definition | This pattern declares that an object has one or more dimensions; an object can have a separate dimension for length, width, height, depth, and thickness. |
| Abstraction | crm:E22_Human-Made_Object → crm:P43_has_dimension → crm:E54_Dimension
| |
| Content Values | Type of Value | Uniform Resource Identifier (URI); literal value (text) |
| Expected Value | URI from an existing linked data authority; literal value (text) from the University of Saskatchewan Art Gallery dataset | |
| Format/Requirements for the Value | URI (preferably dereferenceable); rdfs:literal | |
| Example Values | <http://vocab.getty.edu/aat/300055647>; <http://vocab.getty.edu/aat/300379098>; "58.8"; "16.4" | |
| Case Examples | Typical Example & Abstraction | The University of Saskatchewan Art Gallery dataset states that there is an object with a width of 66 centimetres. <usask:3359> → crm:P43_has_dimension → crm:E54_Dimension
|
| Edge Case Example & Abstraction | N/A | |
| Resource Links | The Getty Research Institute. (2017, March 7). Art & Architecture Thesaurus Online. | |
| Discussion Elements Pertaining to the Pattern | Other E55s: aat:300055645 [“Length”]; aat:300055644 [“Height”]; aat:300072633 [“Depth”]; aat:300055646 [“Thickness”]. | |
| USask Elements Following this Pattern | Length; Width; Height; Depth; Thickness | |
Pattern in TTL:
<USASK_artwork> a crm:E22_Human-Made_Object ;
rdfs:label "<object_title>" ;
crm:P43_has_dimension <width> .
<width> a crm:E54_Dimension ;
rdfs:label "Width of University of Saskatchewan Art Gallery object <ObjectIdentifier>" ;
crm:P2_has_type aat:300055647 ;
crm:P90_has_value <rdfs:literal> ;
crm:P91_has_unit aat:300379098 .
aat:300055647 a crm:E55_Type ;
rdfs:label "width" .
aat:300379098 a crm:E58_Measurement_Unit ;
rdfs:label "centimeters" .
Provenance
Provenance Statement (Credit Line)
-d80d7b97652628ff387dcd6a9ff4859d.jpg)
Pattern in TTL:
<USASK_artwork> a crm:E22_Human-Made_Object ;
rdfs:label "<object_title>" ;
crm:P67i_is_referred_to_by <Credit_Line> .
<Credit_Line> a crm:E33_Linguistic_Object ;
rdfs:label "Credit line for University of Saskatchewan Art Gallery object <ObjectIdentifier>" ;
crm:P2_has_type aat:300435418 ;
crm:P190_has_symbolic_content "<Credit_Line>" .
aat:300435418 a crm:E55_Type ;
rdfs:label "credit line" .
Owners
Current Owner
-907970dea8a8120957baaa7137ea3a3f.jpg)
| Pattern/Structure Values | Definition | This pattern declares that an object has a current owner. |
| Abstraction | | |
| Content Values | Type of Value | Uniform Resource Identifier (URI) |
| Expected Value | URI from an existing linked data authority or minted by LINCS | |
| Format/Requirements for the Value | URI (preferably dereferenceable) | |
| Example Values | <https://www.wikidata.org/wiki/Q1514848> | |
| Case Examples | Typical Example & Abstraction | The University of Saskatchewan Art Gallery dataset states that there is an object that is currently owned by the University of Saskatchewan. <usask:801> → crm:P52_has_current_owner →
<wikidata:Q1514848> <wikidata:Q1514848> → a → crm:E74_Group |
| Edge Case Example & Abstraction | N/A | |
| Resource Links | The Getty Research Institute. (2017, March 7). Union List of Artist Names. The Wikimedia Foundation. (2021). Wikidata. https://www.wikidata.org/ | |
| Discussion Elements Pertaining to the Pattern | N/A | |
| USask Elements Following this Pattern | Current Owner | |
Pattern in TTL:
<USASK_artwork> a crm:E22_Human-Made_Object ;
rdfs:label "<USASK_artwork>" ;
crm:P52_has_current_owner wikidata:Q1514848 .
wikidata:Q1514848 a crm:E74_Group ;
rdfs:label "University of Saskatchewan" .
Former Owner
-8fb71069265f254e0fc9a8a1e7832d13.jpg)
| Pattern/Structure Values | Definition | This pattern declares that an object has a former owner. |
| Abstraction | | |
| Content Values | Type of Value | Uniform Resource Identifier (URI) |
| Expected Value | URI from an existing linked data authority or minted by LINCS | |
| Format/Requirements for the Value | URI (preferably dereferenceable) | |
| Example Values | <http://vocab.getty.edu/ulan/500063770>; <https://www.wikidata.org/wiki/Q1514848>; <http://id.lincsproject.ca/D54tPKvtykr> | |
| Case Examples | Typical Example & Abstraction | The University of Saskatchewan Art Gallery dataset states that there is an object that was previously owned by Norm Biram. <usask:801> → crm:P51_has_former_or_current_owner →
<lincs:JFaPXVXFSB5> <lincs:JFaPXVXFSB5> → a → crm:E21_Person |
| Edge Case Example & Abstraction | N/A | |
| Resource Links | The Getty Research Institute. (2017, March 7). Union List of Artist Names. The Wikimedia Foundation. (2021). Wikidata. https://www.wikidata.org/ | |
| Discussion Elements Pertaining to the Pattern | crm:E39_Actor is implemented through one of its subclasses: crm:E21_Person when it is one (1) person, and crm:E74_Group when it is more than one. | |
| USask Elements Following this Pattern | Original Owner | |
Pattern in TTL:
<USASK_artwork> a crm:E22_Human-Made_Object ;
rdfs:label "<USASK_artwork>" ;
crm:P51_has_former_or_current_owner <Former_Owner> .
<Former_Owner> a crm:E39_Actor ;
rdfs:label "<Former_Owner>" .
Acquisition
Acquisition Event
-dd577f52d87190924f7d81ca6d77ada6.jpg)
| Pattern/Structure Values | Definition | This pattern declares that an object changed ownership through an acquisition event. |
| Abstraction | | |
| Content Values | Type of Value | Uniform Resource Identifier (URI) |
| Expected Value | URI minted by LINCS | |
| Format/Requirements for the Value | URI (preferably dereferenceable) | |
| Example Values | <http://id.lincsproject.ca/yoxyZ0K10z6>; <http://id.lincsproject.ca/pjfS3EV7t8W>; <http://id.lincsproject.ca/F6l5wcRnIIB> | |
| Case Examples | Typical Example & Abstraction | The University of Saskatchewan Art Gallery dataset states that there is an object that was acquired through an acquisition event. <usask:3359> → crm:P24i_changed_ownership_through →
<lincs:6xRfXM0Tej0> |
| Edge Case Example & Abstraction | N/A | |
| Resource Links | N/A | |
| Discussion Elements Pertaining to the Pattern | N/A | |
| USask Elements Following this Pattern | Acquisition Date | |
Pattern in TTL:
<USASK_artwork> a crm:E22_Human-Made_Object ;
rdfs:label "<USASK_artwork>" ;
crm:P24i_changed_ownership_through <Acquisition_Event> .
<Acquisition_Event> a crm:E8_Acquisition ;
rdfs:label "Acquisition of University of Saskatchewan Art Gallery object <ObjectIdentifier>" .
Acquisition Date
-4e8774ffe2ec8e9d1363270bfb4abe20.jpg)
Pattern in TTL:
<USASK_artwork> a crm:E22_Human-Made_Object ;
rdfs:label "<USASK_artwork>" ;
crm:P24i_changed_ownership_through <Acquisition_Event> .
<Acquisition_Event> a crm:E8_Acquisition ;
rdfs:label "Acquisition of University of Saskatchewan Art Gallery object <ObjectIdentifier>" ;
crm:P4_has_time-span <Acquisition_Time-Span> .
<Acquisition_Time-Span> a crm:E52_Time-Span ;
rdfs:label "Acquisition event time-span of University of Saskatchewan Art Gallery object <ObjectIdentifier>" ;
crm:P82_at_some_time_within "<Acquisition_Date>" ;
crm:P82a_begin_of_the_begin "<Acquisition_Date>"^^xsd:dateTime ;
crm:P82b_end_of_the_end "<Acquisition_Date>"^^xsd:dateTime .
Relinquishing Ownership
-b52bdff2eaac1dde9e4132dbe1b2d552.jpg)
| Pattern/Structure Values | Definition | This pattern declares that an actor relinquished ownership of an object through an acquisition event. |
| Abstraction | crm:E39_Actor → crm:P23i_surrendered_title_through → | |
| Content Values | Type of Value | Uniform Resource Identifier (URI) |
| Expected Value | URI minted by LINCS | |
| Format/Requirements for the Value | URI (preferably dereferenceable) | |
| Example Values | <http://id.lincsproject.ca/dwDjpbKSzW6>; <http://id.lincsproject.ca/P0UA275cHpW>; <http://id.lincsproject.ca/137rL9LrYlv> | |
| Case Examples | Typical Example & Abstraction | The University of Saskatchewan Art Gallery dataset states that Norm Biram surrendered an object through an acquisition event. <lincs:9HyksKkIfFA> → crm:P23i_surrendered_title_through →
<lincs:lsgSoeNnUkf> |
| Edge Case Example & Abstraction | N/A | |
| Resource Links | The Getty Research Institute. (2017, March 7). Union List of Artist Names. The Wikimedia Foundation. (2021). Wikidata. https://www.wikidata.org/ | |
| Discussion Elements Pertaining to the Pattern | crm:E39_Actor is implemented through one of its subclasses: crm:E21_Person when it is one (1) person, and crm:E74_Group when it is more than one. | |
| USask Elements Following this Pattern | Original Owner | |
Pattern in TTL:
<actor> a crm:E39_Actor ;
rdfs:label "<actor>" ;
crm:P23i_surrendered_title_through <Acquisition_Event> .
<Acquisition_Event> a crm:E8_Acquisition ;
rdfs:label "Acquisition of University of Saskatchewan Art Gallery object <ObjectIdentifier>" .
Gaining Ownership
-13ef6814a97635d647397a25af58efaf.jpg)
| Pattern/Structure Values | Definition | This pattern declares that an actor gained ownership of an object through an acquisition event. |
| Abstraction | | |
| Content Values | Type of Value | Uniform Resource Identifier (URI) |
| Expected Value | URI minted by LINCS | |
| Format/Requirements for the Value | URI (preferably dereferenceable) | |
| Example Values | <http://id.lincsproject.ca/U7TNy3t9sOd>; <http://id.lincsproject.ca/ruQUldTKggc>; <http://id.lincsproject.ca/dIYZhbzCqJE> | |
| Case Examples | Typical Example & Abstraction | The University of Saskatchewan Art Gallery dataset states that University of Saskatchewan gained ownership of an object through an acquisition event. <wikidata:Q1514848> → crm:P22i_aquired_title_through →
<lincs:U7TNy3t9sOd> |
| Edge Case Example & Abstraction | N/A | |
| Resource Links | The Getty Research Institute. (2017, March 7). Union List of Artist Names. The Wikimedia Foundation. (2021). Wikidata. https://www.wikidata.org/ | |
| Discussion Elements Pertaining to the Pattern | crm:E39_Actor is implemented through one of its subclasses: crm:E21_Person when it is one (1) person, and crm:E74_Group when it is more than one. | |
| USask Elements Following this Pattern | Current Owner | |
Pattern in TTL:
<actor> a crm:E39_Actor ;
rdfs:label "<actor>" ;
crm:P22i_acquired_title_through <Acquisition_Event> .
<Acquisition_Event> a crm:E8_Acquisition ;
rdfs:label "Acquisition of University of Saskatchewan Art Gallery object <ObjectIdentifier>" .